导语
研究院韩建达、于宁波教授团队与天津市环湖医院巫嘉陵主任医师团队的合作研究成果在《Journal of NeuroEngineering and Rehabilitation》(中科院1区TOP)上发表。该研究首次构建动态信息分解方法,为帕金森病早期诊断和个性化治疗提供了新的高阶生物标志物。
研究院博士后卢杰威与天津市环湖医院程元元医师为该论文共同第一作者,韩建达教授、于宁波教授、巫嘉陵主任为共同通讯作者。
研究背景
帕金森病不仅涉及特定脑区的退化,更关联到复杂的脑网络协调功能异常。虽然传统的功能连接分析能显示脑区间的相关性,但却无法触及大脑处理复杂信息时的协同与冗余等高阶交互机制。为了攻克传统方法难以捕捉高阶异常的难题,本研究构建了动态信息分解方法,从高阶信息交互视角揭示了多巴胺对深层神经协调机制的调控作用。
研究概述
研究团队招募了63名帕金森病患者和36名健康对照者,利用便携式功能近红外光谱技术采集患者在用药前和用药后行走状态下的脑活动信号。研究通过创新的动态信息分解方法,量化了前额叶、前运动区及初级感觉皮层间的动态脑区协同与冗余特征。

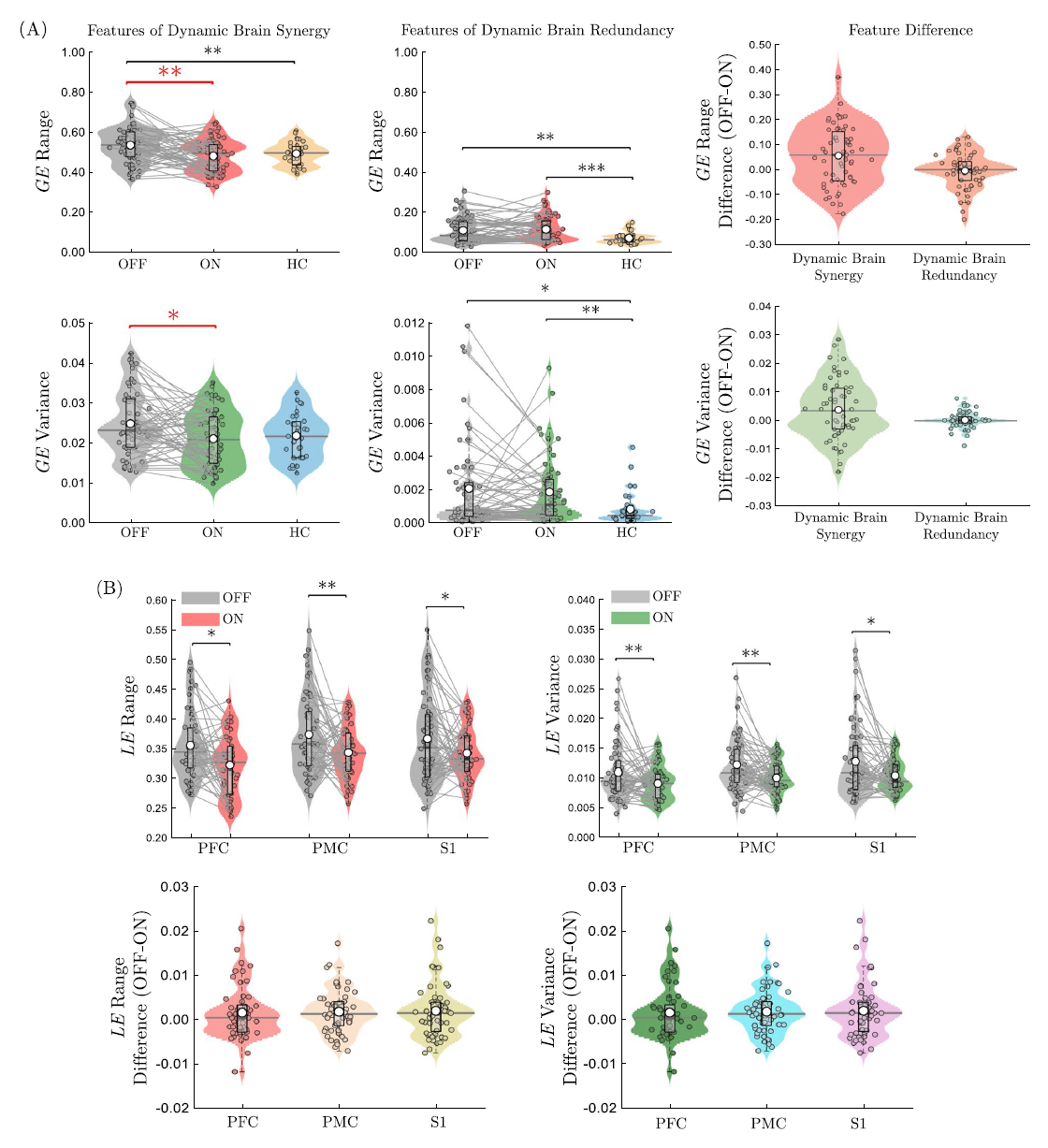
所提动态信息分解方法与临床数据分析结果
(图片来自论文)
实验范式与方法
帕金森病患者在用药前和用药后分别进行3次行走测试。使用便携式功能近红外光谱设备记录患者行走时脑区(前额叶皮层、前运动区、初级感觉皮层)的血氧信号。构建动态信息分解方法,将其与传统功能连接以及静态脑区特征进行对比,验证其在药效评估中的优越性。

研究实验范式
(图片来自论文)
结果
(1)药物修复作用:帕金森病患者在未用药时,脑区动态协同水平显著偏离正常值;而在接受多巴胺治疗后,脑区动态协同恢复到了正常水平 。
(2)高阶指标更敏感:相比之下,传统的动态功能连接和脑区冗余指标在药物治疗前后的变化并不显著,证明了动态脑区协同作为药效评估指标的独特性和灵敏度 。

所提方法的分析结果
(图片来自论文)
研究意义
研究表明,动态脑区协同是揭示帕金森病神经动力学演化的关键视角。这一发现不仅有助于从高阶信息交互层面客观评估药物疗效,还为帕金森病的个性化精准医疗及早期临床干预提供了重要的科学依据。
文章来源
Lu, J., Cheng, Y., Zhang, X. et al. Dynamic brain synergy uncovers functional neural coordination in Parkinson’s disease under dopaminergic modulation. J NeuroEngineering Rehabil 23, 82 (2026).
(论文链接https://doi.org/10.1186/s12984-026-01891-1)